设备||机械设备行业发展现状分析,机械制造企业发展环境有待改善
浏览数量: 24 作者: 本站编辑 发布时间: 2021-07-29 来源: 本站
["wechat","weibo","qzone","douban","email"]
在国民经济体系中,机械设备行业位居产业链中游,产品种类繁多,应用广泛,在制造业各环节中具有不可代替的地位。机械设备行业上游为钢铁、有色等原材料行业,下游为房地产、基建、汽车、3C、新能源、环保、纺织、农业生产、交通运输等行业。 
机械设备行业包括专用设备制造业、通用设备制造业、运输设备制造业、仪器仪表制造业等。其中,专用设备包括工程机械、冶金矿采化工设备、环保设备、光伏设备、锂电设备、3C设备、半导体设备、印刷包装机械、纺织服装设备、农用机械等;通用设备包括机床工具、注塑机、机器人、机械基础件、磨具磨料等,运输设备包括轨交设备、海工船舶设备等。 
近年来,我国出台了一系列旨在促进高端装备、智能制造发展的政策,为机械行业转型升级创造了宽松良好的政策环境。截至目前,我国先后出台了《中国制造2025》、《智能制造发展规划(2016-2020)》、《“十三五”国家战略性新兴产业发展规划》、《高端智能再行动计划(2018-2020年)》、《促进新一代人工智能产业发展三年行动计划(2018-2020年)》等重要规划,并以此形成了制造强国战略政策体系。2019年中央经济工作会议,更是将推动制造业高质量发展列为年度七项重点工作任务之首。 
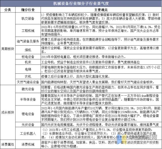
三、机械设备行业子行业现状
在机械设备行业各个子行业中,处在周期性板块的行业包括,轨交装备行业、工程机械行业、油气装备及服务行业等传统行业,而半导体设备、锂电设备和激光设备等新兴行业都位于成长板块中,这些细分行业未来具有很大的成长性。 
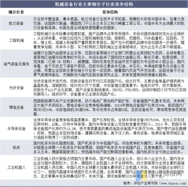
机械行业位居产业链中游,面对上下游行业双向挤压,如果所在细分行业市场集中度不高,往往竞争较为激烈,议价能力不强。总体来看,对上游的议价能力:机械行业仅是其主要上游钢铁行业应用之一,议价能力有限。对下游的议价能力:机械设备下游是汽车、房地产、能源、交通等行业,机械对下游议价分化,具备技术壁垒,或下游较为分散的议价能力强,下游较为强势客户集中度高则议价能力偏弱。细分行业方面,机械行业子行业众多,不同行业相差较大。 
碳中和拉开帷幕,装备制造业有望扮演重要角色。一方面,电力领域的低碳发电是“碳中和”的重中之重,未来中国的能源结构将从传统的化石能源向光伏、风电、核电等清洁能源转换,为相关行业长期发展打开了发展空间。另一方面,交通运输层面要加快脱碳过程,电动车依然是未来发展方向,加上全球同步启动汽车电动化,动力电池新一轮扩产期来临。 
1、核心技术缺失,国内高端装备制造市场被外国巨头占据 根据工信部调研结果,32%的关键材料在中国仍为空白,52%依赖进口。高档数控机床、高档装备仪器、运载火箭、大飞机、航空发动机、汽车等关键件精加工生产线上95%以上制造及检测设备依赖进口。 中国已成为全球最大的高端装备制造市场,但巨大国内市场被外国巨头占据。我国国内工业机器人市场国产品牌占有率不足三成,高档数控机床国产化率仅6%,半导体装备国产化率不到15%,汽车制造设备国产化率约30%。 此外,低端生产环节面临东南亚等发展国家竞争威胁。中国制造业人工成本上涨速度明显快于世界其他主要经济体,目前印尼的制造业小时人工成本已不到中国的五分之一。虽然短期受疫情影响,且东南亚国家在工业基础、产业配套等方面与中国差距巨大,不足以造成工业订单大幅外流,但长期看制造业追逐低成本的趋势很难改变。 科技成果向产业转移转化成功率偏低,目前约为10%,与发达国家30%-40%的科技成果转化率相比有较大差距。一方面,中国研究主体依赖高校和科研院所,而由于体制等方面原因,高校、科研院所考核指标偏重于学术、技术层面,如论文数量及影响力等,使得其虽然拥有大量优秀技术成果,但是缺乏推动技术产业化、商业化的内在动力。另一方面,企业为了自身生存和应付资产保值增值等考核要求,只愿接纳成熟、可靠的技术和产品,而创新成果的成熟度和质量不佳,存在较大风险,不能达到企业要求。总之,科研院所的技术创新与产业化发展难以形成互动局面,致使科技成果转化率较低。 3、市场集中度偏低,缺少有国际影响力的领军企业和知名品牌 中国在装备制造业方面千亿市值的公司寥寥无几,仅有三一重工、中国中车、恒立液压三家,而美国、日本、德国、英国这一数字为21家、5家、7家、11家。众多细分行业企业打价格战情况严重,导致利润率缩水,竞争激烈。部分机械制造行业虽然企业数量很多,但以中小企业为主,市场集中度低,缺少有国际影响力的高端装备品牌。品牌代表了消费者对产品的认可度,也是企业获取溢价的来源。 目前来看,美、日、欧长期全面占据品牌高地;韩国则在优势产业方面有一些品牌影响力;而中国从代工贴牌起家,逐渐往品牌化走,但仍然存在企业缺乏品牌意识和品牌战略的问题。国内很多企业更倾向于为大型企业贴牌生产,这样既可以利用国内廉价劳动力和土地成本,又省去了创造自身品牌所需的资本。但这种企业运营模式缺乏持续盈利的能力,企业进行重复的劳动,只能得到小部分利益。 机械制造企业面临成本上升、人才匮乏困境。上游原材料价格不断攀升,使中游的机械设备制造业承压。能源成本方面,中国高于美国,与其他制造业大国基本相当。人工成本方面,中国工资上涨速度明显快于世界其他主要经济体。物流成本方面,我国制造业生产成本中仍有三成左右被物流占去,远高于发达国家的10%-15%。 资金成本方面,中国目前高于大部分制造业大国。同时,机械制造业是劳动密集型产业,除了需要科技创新人才和管理人才以外,还需要高级技工工人等。而目前我国人口红利正在逐渐消减,年轻人价值观发生变化,不愿意学习技术,不愿意到工厂工作,随着老一代技术工人逐渐老去,高技能人才面临短缺,技术工人技能偏低,不但造成企业用工成本上升,更是影响企业运转效率和产品质量。
广东尚坤工业科技有限公司专注高品质工业箱体结构件定制、设计、研发、制造!公司成立于2005年,早期以代理全球知名品牌的工业五金零配件产品为主,以小量精加工为辅立于市场,为客户提供精准价值服务。 后在不断经营发展中,逐步形成了以设计、研发、铸造、冲压、CNC加工、组装、销售等一条龙完整的精益供应链体系。
并注册“KUNLONG”商标,推出有自主知识产权的产品和品牌;且我们的高质量产品和极为便捷的服务已被华南、华东、西南、台湾等地区客户认可;同时成功进入欧美及东南亚,得到客户好评!
公司主营产品:扭矩铰链、隐藏式铰链、防震脚杯、阻尼铰链、承重铰链、生物医疗箱把手、梅花联轴器、膜片联轴器、限位铰链、不锈钢脚座等工业结构件。致力于打造智能化工业结构件“功能优越、服务便捷”的全球品牌企业,历经多年的行业积累和沉淀,公司正逐步成为全球五金行业的制造商。